- 神奈川労働局 >
- ニュース&トピックス >
- 労働基準監督署からのお知らせ >
- 横浜北労働基準監督署からのお知らせ
横浜北労働基準監督署からのお知らせ
所在地・管轄
トピックス
令和7年12月3日 「年末労働災害防止研修会~死亡災害撲滅に向けて~建設業死亡災害撲滅総決起大会」を実施しました。
建設業に係る死亡労働災害の増加を受けて、令和7年12月3日(水)に建設業労働災害防止協会神奈川支部横浜北分会が開催した建設業死亡災害撲滅総決起大会の場をお借りして、年末労働災害防止講習会を実施しました。
当署からは、監督署長(平本賢一)より出席事業者各位にご挨拶申し上げ、労働災害防止に向けた取り組みの一層強化について呼び掛けたほか、講習会では、当署安全衛生課職員から、建設業における災害発生状況、災害事例の説明、第14次労働災害防止対策の建設業対策、令和7年度建設業年末年始労働災害防止強調期間実施要領等について説明しました。
今後も建災防神奈川支部横浜北分会と協力して、労働災害防止について取り組んでまいります。
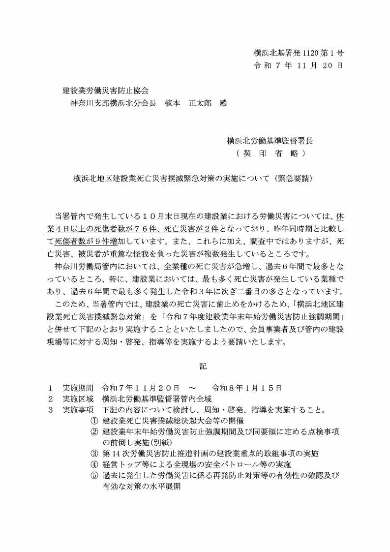
令和7年11月20日 建設業の労働災害増加を受け、建災防神奈川支部横浜北分会に対して、緊急要請を行いました
※令和7年度 建設業年末年始労働災害防止強調期間実施要領はこちら
令和7年11月20日 【開催終了】「転倒・腰痛災害を防ごう!」労働災害防止講習会を実施しました。
当署では引き続き労働災害防止のための講習会を開催する等取り組みを継続してまいります。またのご参加をお待ちしております。

令和7年11月11日 管内の建設工事に建設事業無災害表彰が授与されました(全工期を通じ、業務上の災害が発生しなかった事業場に対する厚生労働省労働基準局長による表彰)
|
特定元方事業者名(順不同) |
工事名称 |
|---|---|
|
大豊建設株式会社 東京建築支店 |
(仮称)横浜市青葉区あざみ野一丁目マンション計画新築工事 |
大豊建設株式会社 東京建築支店 (仮称)横浜市青葉区あざみ野一丁目マンション計画新築工事
|
特定元方事業者名(順不同) |
工事名称 |
|---|---|
|
大和ハウス工業株式会社 東京本店 |
(仮称)西濃運輸株式会社横浜支店新築工事 |
|
鹿島・千代田建設共同企業体 恩田川幹線JV工事事務所 |
都筑処理区恩田川左岸雨水幹線下水道整備工事(その6) |
|
鹿島建設株式会社 横浜支店 |
千代田化工建設MMGCT4フロア返却に伴うB工事 |
|
株式会社竹中工務店 横浜支店 |
2、3棟解体撤去工事 |

大和ハウス工業株式会社 東京本店
(仮称)西濃運輸株式会社横浜支店新築工事

鹿島・千代田建設共同企業体 恩田川幹線JV工事事務所
都筑処理区恩田川左岸雨水幹線下水道整備工事(その6)

鹿島建設株式会社 横浜支店
千代田化工建設MMGCT4フロア返却に伴うB工事

株式会社竹中工務店 横浜支店
2、3棟解体撤去工事
令和7年7月22日 管内の建設工事に建設事業無災害表彰が授与されました(全工期を通じ、業務上の災害が発生しなかった事業場に対する厚生労働省労働基準局長による表彰)
|
特定元方事業者名(順不同) |
工事名称 |
|---|---|
|
株式会社竹中工務店 横浜支店 |
Bosch Fusion Project 都筑区民文化センター |
|
株式会社大勝 |
(仮称)横浜市港北区新吉田町計画新築工事 |
|
鹿島建設株式会社 横浜支店 |
(株)JVCケンウッド 本社・横浜事業所 C棟新築工事 |
株式会社竹中工務店 横浜支店
Bosch Fusion Project 都筑区民文化センター
株式会社大勝
(仮称)横浜市港北区新吉田町計画新築工事
鹿島建設株式会社 横浜支店
(株)JVCケンウッド 本社・横浜事業所 C棟新築工事
令和7年6月2日 熱中症予防の徹底を!熱中症関係の法規制が強化されました
令和7年5月30日 管内の建設工事に建設事業無災害表彰が授与されました(全工期を通じ、業務上の災害が発生しなかった事業場に対する厚生労働省労働基準局長による表彰)
|
特定元方事業者名(順不同) |
工事名称 |
|---|---|
|
鹿島建設株式会社 横浜支店 |
(仮称)新横浜PJ |
|
鹿島建設株式会社 横浜支店 |
CGS及び付帯設備更新工事 |
|
鹿島建設株式会社 横浜支店 |
横浜銀行本店ビル特定天井改修工事 |
|
西松建設株式会社 関東建築支社 |
(仮称)横浜北幸計画新築工事 |

鹿島建設株式会社 横浜支店
(仮称)新横浜PJ

鹿島建設株式会社 横浜支店 ららぽーと横浜工事事務所
CGS及び付帯設備更新工事

鹿島建設株式会社 横浜支店
横浜銀行本店ビル特定天井改修工事

西松建設株式会社 関東建築支社 横浜北幸2丁目出張所
(仮称)横浜北幸計画新築工事
令和7年3月11日 電子申請(就業規則関係)を行っていただく上での留意点について
当署に電子申請によって提出いただきました就業規則届(※)書類のうち、就業規則届表紙及びフォーマットで入力された意見書には、受理印(日付及び監督署名が赤字で表示されるもの)を電子押印していますが、添付資料(PDF等で添付された意見書、各種規定など)にも受理印の押印が必要な場合は、対象ファイル名の冒頭に「【押印希望】」と付していただきますようお願いいたします。
(※)対象手続 ・就業規則(変更)届 (本社一括届出)
・就業規則(変更)届 (各事業場単位による届出)
<過去のトピックスはこちら>
労働基準関係
- その時間 労働時間ですよ!(労働時間に関するリーフレット) NEW!
- 労働時間にまつわるトラブル増加中!労務担当者必見です。

- 36協定・就業規則の届出にあたってのお願い
安全衛生関係
- 第14次労働災害防止計画
- 第14次労働災害防止計画の推進状況(令和7年4月末日把握分)
- アンケート協力のお願い
- 「再発防止対策書」「安全衛生管理体制・活動等に係る自主点検表」様式(Word版)


- 転倒災害防止のための自主点検等報告書
- 労働者死傷病報告受理状況
- 転倒災害の防止
- ・転倒災害の中でも「つまづき」と「滑り」について、発生しがちな災害事例と対策例を
- コンパクトに掲載していますのでご活用ください

- はしご・脚立による災害防止
- ・建設業の墜落転落災害の最も多くを占めるはしご・脚立による作業について、
- はしご・脚立の選び方やチェックポイントなどをまとめております
- 建設業以外でもご活用ください
-

- 腰痛災害の防止
- ・腰痛災害の防止のためのポイントや事例をまとめましたのでご活用ください
(出所:厚生労働省 中央労働災害防止協会 腰痛を防ぐ職場の事例集) -

労災保険関係
リンク
問い合わせ
このページに関するお問い合わせ先
横浜北労働基準監督署
- 電話
- 045-474-1251(労働条件)
045-474-1252(安全衛生)
045-474-1253(労災保険)























