- 滋賀労働局 >
- ニュース&トピックス >
- 地方版政労使会議「滋賀県働き方改革推進協議会」を開催
地方版政労使会議「滋賀県働き方改革推進協議会」を開催
~賃上げの推進に向けた今後の取組を決議~
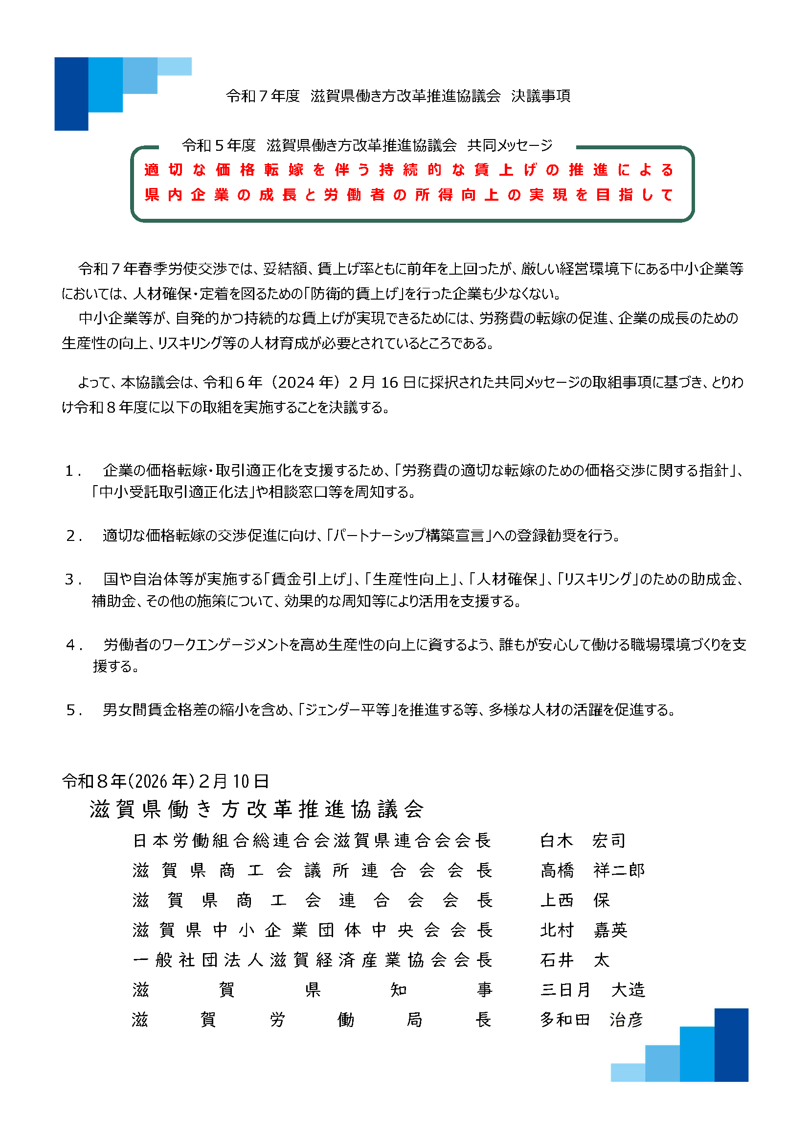
令和8年2月10日、滋賀県公館において、滋賀県における適切な価格転嫁を伴う持続的な賃上げによる企業の成長と労働者の所得向上に向け、昨年度に引き続き地方版の政労使会議「滋賀県働き方改革推進協議会」を開催しました。
![]() |
![]() |
その上で、令和6年2月16日に同協議会で採択した共同メッセージを受け、今後の具体的な取組について決議しました。
《協議会概要》
1.日時 令和8年2月10日(火)13時15分~14時15分
2.場所 滋賀県公館 (大津市京町4丁目2番15号)
3.出席者
4. テーマ 「賃金引上げ」に向けた取組
~令和6年度決議事項の取組状況と今後の展望~
2.場所 滋賀県公館 (大津市京町4丁目2番15号)
3.出席者
| ♦滋賀県働き方改革推進協議会構成団体・機関 | |||
| (1) | 労働者団体 | ||
| 連合滋賀 | 会 長 | 白木 宏司 | |
| (2) | 使用者・経済団体 | ||
| 滋賀県商工会議所連合会 | 専務理事 | 岡田 英基 | |
| 滋賀県商工会連合会 | 専務理事 | 箕浦 宏昌 | |
| 滋賀県中小企業団体中央会 | 会 長 | 北村 嘉英 | |
| (一社)滋賀経済産業協会 | 会 長 | 石井 太 | |
| (3) | 行政 | ||
| 滋賀県 | 知 事 | 三日月 大造 | |
| 滋賀労働局 | 局 長 | 多和田 治彦 | |
| ♦オブザーバー | |||
| 近畿経済産業局地域経済部 | 部 長 | 黒田 俊久 | |
| 公正取引委員会近畿中国四国事務所 | 所 長 | 南 雅晴 | |
~令和6年度決議事項の取組状況と今後の展望~

画像をクリックすると全体が見られます(PDF)
【意見交換の様子】
![]() |
![]() |
![]() |
![]() |
【配付資料】
- 次第・出席者名簿
- 資料1 滋賀県働き方改革推進協議会 令和6年度決議事項に係る取組状況
- 資料2-1 滋賀労働局資料 「賃金引上げ」に向けた取組について
- 資料2-2 滋賀労働局資料(内閣官房・財務省・総務省自治行政局資料)
- 資料3-1 近畿経済産業局資料(説明用資料)
- 資料3-2 近畿経済産業局資料(参考資料)
- 資料4 公正取引委員会近畿中国四国事務所資料
- 資料5 日本労働組合総連合会滋賀県連合会(連合滋賀)資料
【議事概要】
問い合わせ
雇用環境・均等室
- 電話
- 077-523-1190













