このページではJavaScriptを使用しています。JavaScriptを有効にしてください。
このホームページを、英語・中国語・韓国語へ機械的に自動翻訳します。以下の内容をご理解のうえ、ご利用いただきますようお願いします。
ニュース&トピックストップへ
各種法令・制度・手続きトップへ
事例・統計情報トップへ
窓口案内トップへ
労働局についてトップへ
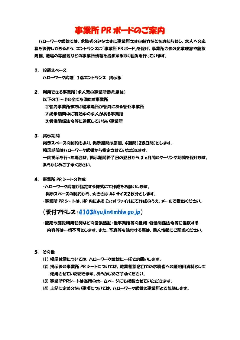
求人票では表せない良い点をPRしませんか? ハローワーク武雄では、入口ホールに設置している掲示板を利用して、来所者向けに事業所のPRが可能です。 ※さらに多くの方にPRできるよう、当所のホームページでも公開しています!→PRシートはコチラ ご利用希望の場合は、事前にハローワーク武雄の求人・事業所部門(0954-22-4155)までご連絡ください。 事業所PRシート様式は▶▷コチラ
PDFファイルを見るためには、Adobe Readerというソフトが必要です。Adobe Readerは無料で配布されていますので、こちらからダウンロードしてください。