- 山口労働局 >
- 各種法令・制度・手続き >
- 雇用環境・均等関係 >
- 総合的ハラスメント対策の推進
総合的ハラスメント対策の推進
※ご覧になりたい項目をクリックしてください。
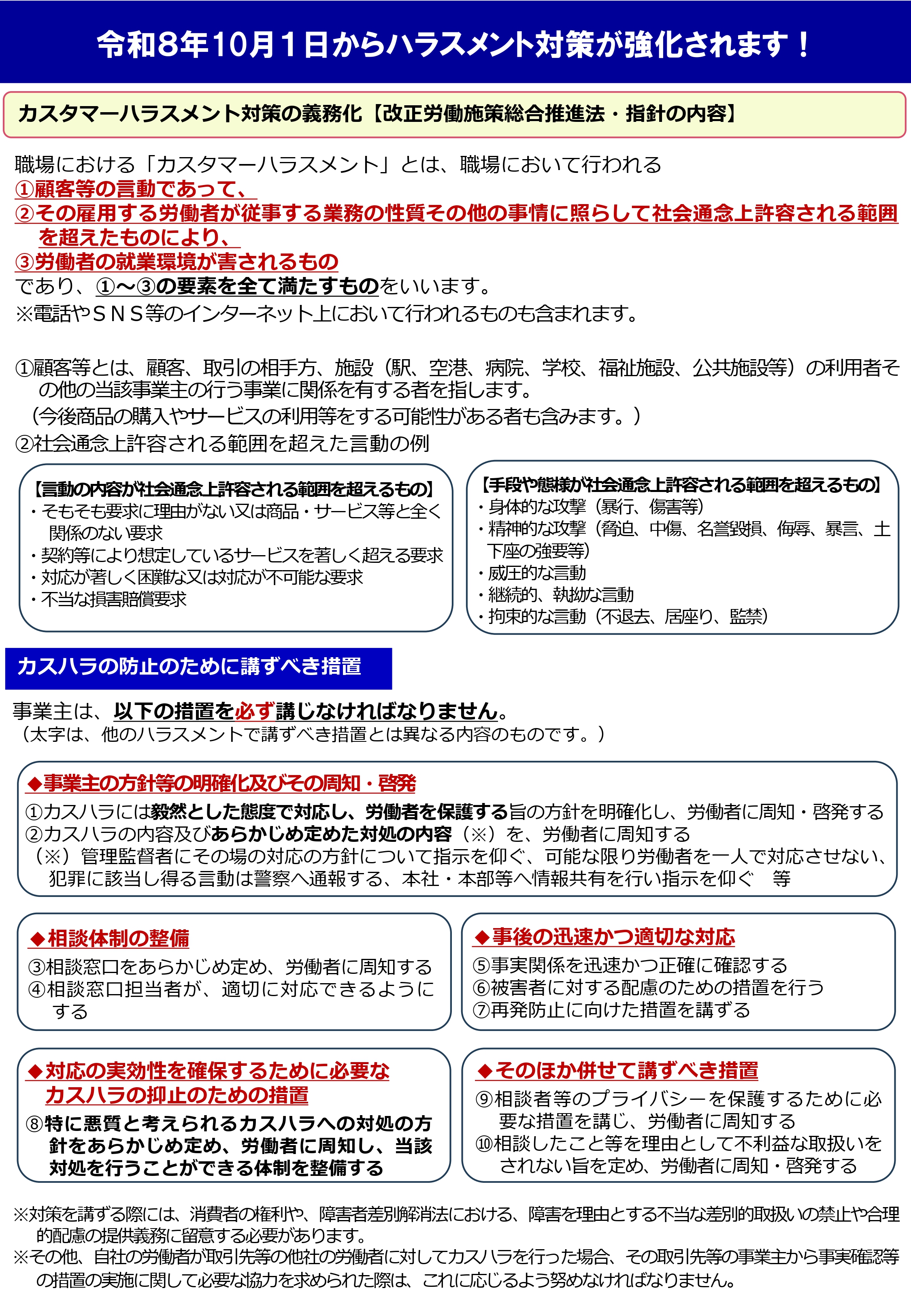
令和8年10月1日からカスタマーハラスメント対策、求職者等に対するセクシュアルハラスメント(いわゆる「就活セクハラ」)対策が義務化されます!
令和7年6月11日に労働施策の総合的な推進並びに労働者の雇用の安定及び職業生活の充実等に関する法律等の一部を改正する法律(令和7年法律第63号)が公布されました。
本改正により、カスタマーハラスメントや求職者等に対するセクシュアルハラスメント(いわゆる「就活セクハラ」)の防止措置が事業主の義務となります(令和8年10月1日施行)。また、令和8年2月26日にカスタマーハラスメント防止指針及び求職者等に対するセクシュアルハラスメント防止指針が公布されました。詳しくは以下をご覧ください。
(改正法等について)
・令和7年労働施策総合推進法等の一部改正について|厚生労働省
・リーフレット「2026年(令和8年)10月1日から、 カスタマーハラスメント対策、求職者等に対するセクシュアルハラスメント対策が義務化されます!」[663KB] New
(カスタマーハラスメント防止指針) New
・事業主が職場における顧客等の言動に起因する問題に関して雇用管理上講ずべき措置等についての指針(令和8年厚生労働省告示第51号)[248KB]
(求職者等に対するセクシュアルハラスメント防止指針) New
・事業主が求職活動等における性的な言動に起因する問題に関して雇用管理上講ずべき措置等についての指針(令和8年厚生労働省告示第52号)[192KB]
(厚生労働省ホームページ)
・職場におけるハラスメントの防止のために
職場におけるハラスメント対策は事業主の義務です!
職場におけるハラスメントを防止するために、事業主が雇用管理上講ずべき措置が、法及び指針に定められています。
・セクシュアルハラスメント(男女雇用機会均等法)
・妊娠・出産・育児休業等に関するハラスメント(男女雇用機会均等法/育児・介護休業法)
・パワーハラスメント(労働施策総合推進法)
・カスタマーハラスメント(労働施策総合推進法) New(令和8年10月1日施行)
・求職者等に対するセクシュアルハラスメント(男女雇用機会均等法) New(令和8年10月1日施行)
業種・規模に関わらず、すべての事業主は、これらを必ず実施しなければなりません。
解説動画(YouTube)
山口労働局では、職場におけるハラスメント対策について、事業主向けの解説動画を公開しております。動画は全4編で構成されています。ぜひご覧ください。
① 導入&パワーハラスメント編
② セクシュアルハラスメント&マタニティハラスメント編
③ 関係者の責務&雇用管理上の措置編
④ 望ましい取組&対応例編
解説資料

対応例
ハラスメント対策は、制度をつくっただけで完成するものではありません。また、有効な対策は会社ごとに異なるものであり、法律の内容に沿って、会社の実情を踏まえて対策を充実させる努力を続けましょう。
・ハラスメント防止規定例[DOCX形式:32KB]
・ハラスメント対応周知用リーフレット「ハラスメントは許しません!!」[DOCX形式:18KB]
ハラスメントに関する相談・苦情を受けた場合の対応の流れの例は次のとおりです。

詳細は厚生労働省ホームページもあわせてご覧ください。
「あかるい職場応援団」をご覧ください
ポータルサイト「あかるい職場応援団」では、職場におけるハラスメント対策について、以下のようなより詳しい情報を発信しています。
・裁判例の解説
・ポスターやリーフレット等、ハラスメント関係資料のダウンロード
・イラストや動画を用いたパワーハラスメントについての解説
・ハラスメント対策に取り組む企業へのインタビュー記事

フリーランスに業務委託をする事業主の方へ
「フリーランス・事業者間取引適正化等法」が令和6年11月1日に施行され、個人として働くフリーランスに対して業務委託を行う発注事業者は、職場におけるハラスメントのみならず、フリーランスに対して行われる業務委託に関するハラスメントについても、相談体制の整備等の措置を講じることが義務づけられました。
フリーランスに対するハラスメント対策を講じるにあたっては、雇用主として職場におけるハラスメント対策のために整備した社内体制やツールを活用することも可能です。
「フリーランス・事業者間取引適正化等法」について、詳細は以下のページをご覧ください。
フリーランスの就業環境整備(山口労働局HPフリーランス法特設ページ)
フリーランスとして業務を行う方・フリーランスの方に業務を委託する事業者の方等へ(厚生労働省HP)
ハラスメントを受けてしまったら、まずは会社の窓口に相談しましょう。
なお、相談窓口に相談したことによる不利益取扱いは法律で禁止されています。
リーフレット「職場におけるハラスメントは許されない行為です」[PDF形式:863KB]
会社に相談しても対応してもらえない場合は、山口労働局雇用環境・均等室又は総合労働相談コーナーまでご相談ください。
山口県内の総合労働相談コーナーはこちら
さらに、妊娠・出産したこと、育児や介護のための制度を利用したこと等を理由として行われる解雇、減給、不利益な配置転換、契約を更新しないといった行為は「不利益取扱い」といい、法律で禁止されています。

不利益取扱いについて、詳細は厚生労働省ホームページもあわせてご覧ください。
山口労働局雇用環境・均等室では、労働者と事業主との間で、職場におけるハラスメント等について民事上のトラブルが生じた場合、当事者の一方または双方からの申出により、解決に向けた援助を行っています。
詳細は厚生労働省ホームページをご覧ください。
問い合わせ
この記事に関するお問い合わせ先
雇用環境・均等室
- TEL
- 083-995-0390









