- 岩手労働局 >
- ニュース&トピックス >
- 報道発表資料 >
- 2025年度 >
- 最低賃金法及び労働基準法違反容疑で事件送致~岩手県最低賃金及び割増賃金を支払わなかった疑い~
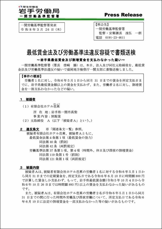
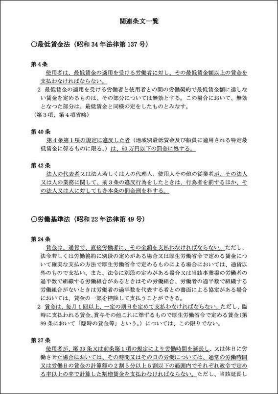
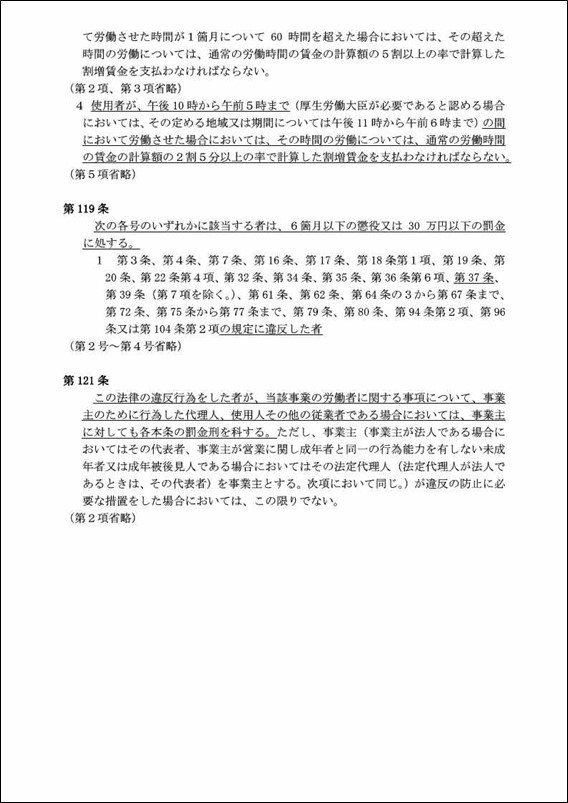
最低賃金法及び労働基準法違反容疑で事件送致
~岩手県最低賃金及び割増賃金を支払わなかった疑い~
【照会先】
監督・安衛課長:浅弘 一朗
(電話)0191-23-4611



▸最低賃金法及び労働基準法違反容疑で事件送致~岩手県最低賃金及び割増賃金を支払わなかった疑い~[PDF:18KB]







