- 岩手労働局 >
- ニュース&トピックス >
- 報道発表資料 >
- 2025年度 >
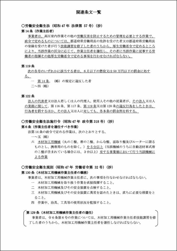
- 労働安全衛生法違反容疑で事件送致~木材加工用機械作業主任者に作業を直接指揮させなかった疑い~
労働安全衛生法違反容疑で事件送致
~木材加工用機械作業主任者に作業を直接指揮させなかった疑い~
【照会先】
署 長:西村 浩二
監督・安衛課長:衣川 鴻佑
(電話)0192-26-5231


▸労働安全衛生法違反容疑で事件送致~木材加工用機械作業主任者に作業を直接指揮させなかった疑い~[PDF:18KB]







